魔力宝贝归来搬砖职业搭配?弓箭+格斗+魔术师。这套搭配的优点在于它的伤害是混伤,弓箭的高额物理攻击和魔术师的爆炸法术伤害,确保了整个阵容不会缺乏输出,...
2026-04-15 1

魔力宝贝中,宠物成长值是一项重要的数据,它体现了宠物在各项属性上的成长情况。在游戏中,玩家可以通过打怪、完成任务、使用特定道具等方式使宠物的成长值逐渐增加。
通过查看宠物的属性窗口,可以了解宠物的成长值分配情况,以及哪些属性得到了提升。
一般来说,玩家会优先提高宠物的攻击和防御属性,以提高战斗力。也可根据自己的需求和战斗策略来分配成长值,以达到最优化的效果。总之,宠物成长值的准确把握和合理利用,对于游戏的进程和玩家的游戏体验都有着重要的意义。
莫斯特魔力成长较慢,需要大量资源和时间投入。它的基础属性较低,成长率也不高,导致其在前期表现平平。不过,莫斯特拥有强大的技能组合,包括控制、输出和治疗,一旦等级提升并装备精良,它就会成为战场上的强力存在。因此,尽管莫斯特的成长较慢,但只要耐心培养,它最终会成为值得信赖的伙伴。
坐骑成长是一个原因,坐骑种类也是另一个原因。不同种族不同坐骑不同属性成长也是不同的。
人族坐骑中,汗血宝马力体成长比较高,欢喜羊羊魔敏成长比较高,凌宵飞剑则是比较平均,以5魔加点的话,最好选欢喜羊羊,其次是飞剑。不建议选马。
魔族坐骑中,披甲战狼力体成长比较高,魔力斗兽魔敏成长比较高,阴司鬼轿则是比较平均,以5魔加点的话,最好选魔力斗兽。
仙族坐骑中,闲云野鹤体耐成长比较高,云魅仙鹿魔耐成长比较高,山河画卷则是比较平均,以5魔加点的话,最好云魅仙鹿。
成长1.22和1.2之间的差距也没坐骑之间的差距大。所以,加点方式决定了你要选择哪种坐骑。
相关文章
魔力宝贝归来搬砖职业搭配?弓箭+格斗+魔术师。这套搭配的优点在于它的伤害是混伤,弓箭的高额物理攻击和魔术师的爆炸法术伤害,确保了整个阵容不会缺乏输出,...
2026-04-15 1
莫斯特魔力成长怎么样?莫斯特魔力成长较慢,需要大量资源和时间投入。它的基础属性较低,成长率也不高,导致其在前期表现平平。不过,莫斯特拥有强大的技能组合...
2026-04-14 1
魔力宝贝怀旧牛鬼宠是哪里弄的?牛鬼宠是一些节日任务。如国庆时的采集挖宝,但是现在这些节日任务都停止了。都是临时而已。如果想要,就等待 以后的临时任务吧...
2026-04-14 1
魔力宝贝改造宠物排行?.1、螳螂新手村即可抓捕最简单的高攻且敏防不俗的螳螂,而随着不断冒险,螳螂可以进化到最顶级的掠食者宠物黄螳螂“赤目螳螂”和“死灰...
2026-04-11 1
魔力宝贝怀旧,装备的等级,我看好多卖的都是3B 4B斧子,仗什么的,怎么区分啊,谢谢?魔力宝贝怀旧装备的等级看阿拉伯数字,每个等级有A、B两款,A款和...
2026-04-10 2
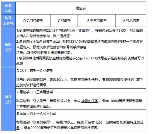
魔力宝贝三转任务怎么做?魔力宝贝,战斗系职业3转任务攻略:1、首先要有王宫或熟练阶级,且要完成任务-传说中的勇者并取得称号,称号欢喜的慈雨以上(医生、...
2026-04-09 2
魔力宝贝旅人职业推荐攻略?1、魔术师在魔力宝贝旅人中,如果你0氪,那么剑士、魔法师比较适合你。如果你重氪,那么咒术师、传教士比较适合你。而一般平民是零...
2026-04-08 1
魔力宝贝牧师怎么加点?职业核心属性为精神。默认加点为“3精1体1强”,可选加点“3精2体”,“3精2强”加点策略方面首先要保证强力的输出能力,3精神的...
2026-04-07 1
发表评论